Les boucles à verrouillage de phase (Phase-Locked Loops or PLL) ou encore boucles à asservissement de phase, ont été inventées par De Bellescize en 1932 pour faire de la détection synchrone. La mise en œuvre de ce principe était délicate compte tenu des moyens de l’époque, ce qui explique que sa généralisation ait dû attendre les progrès de la technologie.
Après l’apparition des circuits intégrés, l’utilisation des boucles à verrouillage de phase s’est étendue de façon considérable dans tous les domaines des télécommunications, des mesures, etc …
On peut distinguer deux types d’applications :
− L’utilisation de la boucle de phase comme filtre passe-bande très étroit. C’est le cas, par exemple, pour récupérer un signal porteur noyé dans du bruit.
− L’utilisation de la boucle de verrouillage de phase comme multiplieur de fréquence. C’est le cas de certains synthétiseurs de fréquence.
Une boucle à verrouillage de phase est un système bouclé dans lequel la grandeur asservie est la phase d’un signal alternatif. La Figure 13-1 représente le schéma fonctionnel d’une PLL.

Le rôle de la boucle est d’asservir la pulsation de l’oscillateur sur celle du signal d’entrée, l’oscillateur délivrant un signal de la forme :
![]()
Oscillateur de type LC (sinusoïdal)
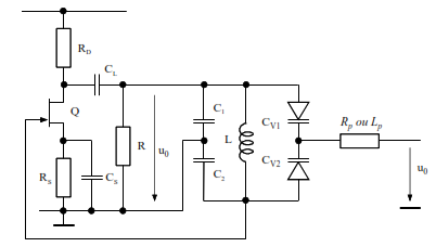
Un oscillateur à circuit accordé LC est un circuit bouclé auto-oscillant travaillant suivant la condition de Barkhausen. On fait varier la fréquence d’oscillation en agissant sur l’un des deux éléments du circuit bouchon L ou C.
Pour commander l’oscillateur avec un signal électrique, on utilise généralement une diode Varicap connectée en parallèle (du point de vue des petits signaux) avec un circuit LC et polarisé en inverse par une tension de commande. Cette tension est généralement appliquée aux bornes de la Varicap par le biais d’une résistance de très grande valeur ou une inductance (de très grande impédance en HF), La connexion de la diode en parallèle avec le circuit LC est réalisée par une capacité de liaison (impédance négligeable en HF et infinie en DC, permettant de séparer les niveaux DC aux bornes de la Varicap et du circuit bouchon). Cette capacité de liaison est souvent (avantageusement) remplacée par une seconde diode Varicap, dont l’impédance en HF n’est pas négligeable, mais également variable avec la tension de commande.
Circuit à JFET
La résistance R, qui peut représenter la charge extérieure, permet de polariser la grille du JFET au potentiel de masse. La résistance Rs fixe le courant de polarisation, la capacité Cs, de grande valeur permet le découplage de la source du JFET (court circuit pour les signaux HF).
L’impédance de sortie de l’élément actif, qui ne doit pas être nulle, est constituée par la mise en parallèle de R et de RD. La capacité d’accord a été divisée en C1 et C2, ce qui permet de prélever une partie du signal de sortie pour le réinjecter à l’entrée de l’élément actif. La capacité CL est une capacité de liaison permettant le découplage DC entre le drain du JFET et la sortie.

Ainsi le rôle de la boucle à verrouillage de phase est de faire en sorte que les fréquences des signaux appliqués sur les deux entrées du comparateur de phase soient identiques, les phases de ces deux signaux pouvant être différentes.
Deux questions peuvent être posées a priori.
1. Pourquoi parler de boucle à verrouillage de phase si le but est d’obtenir des fréquences identiques sur les deux accès du comparateur de phase ?
2. Pourquoi utiliser une boucle à verrouillage de phase si le but est d’obtenir en sortie un signal dont la fréquence est égale à celle du signal d’entrée ? La boucle ne pourrait-elle pas être remplacée par un simple fil reliant l’entrée et la sortie ?
A la première question, on peut répondre de la façon suivante.
– Dans tout asservissement, il existe, à l’équilibre, une différence non nulle entre la grandeur appliquée à l’entrée et celle délivrée en sortie.
Ainsi si on réalisait une comparaison des fréquences des signaux d’entrée et de sortie, au lieu d’effectuer une comparaison des phases, il subsisterait, à l’équilibre, une différence de fréquence non nulle.
On préfère donc réaliser un asservissement portant sur des grandeurs qui sont les intégrales des fréquences des signaux considérés, c’est-à-dire les phases des signaux, à un coefficient multiplicatif 2π près.
A l’équilibre, il subsiste donc une différence de phase constante entre l’entrée et la sortie, mais les pulsations sont identiques.
La réponse à la deuxième question peut être formulée de la manière suivante.
– La Figure 13-1 représente une boucle à verrouillage de phase à « retour unitaire ». Sous cette forme, la boucle peut par exemple servir de filtre passe-bande, la bande passante pouvant être faible. C’est le cas de l’utilisation de la boucle pour récupérer un signal lorsque le rapport signal sur bruit est faible.
– La boucle à verrouillage de phase peut également être utilisée pour faire de la multiplication de fréquence. En effet, insérons un diviseur dans la boucle de retour conformément à la Figure.

Plage d’acquisition ou d’accrochage
La plage d’acquisition ou d’accrochage correspond à l’écart maximal de pulsation par rapport à la pulsation de repos du VCO, que peut présenter le signal d’entrée pour que, la boucle n’étant pas verrouillée, l’accrochage se produise.
Pour expliquer le processus d’acquisition, on prendra comme exemple un comparateur de phase sinusoïdal. Un raisonnement similaire peut être conduit pour les autres types de comparateurs de phase. Le comportement du comparateur phase-fréquence est différent et fait l’objet d’une remarque ultérieure.
Supposons qu’au départ, lors de la mise sous tension par exemple, la boucle ne soit pas accrochée et que la pulsation du signal à l’entrée de la boucle soit égale à ωi=Ωi+∆ωi, la pulsation de l’oscillateur étant égale à Ωosc=NΩi, et à la sortie du diviseur Ω0=Ωi. Il en résulte que le signal en sortie du comparateur de phase est un signal sinusoïdal, de pulsation ∆ωE=∆ωi, représentant le battement entre le signal d’entrée et le VCO. Or le signal issu du comparateur de phase est atténué par le filtre de boucle, mais il subsiste cependant une composante à la pulsation ∆ωi qui vient moduler le VCO. Contrairement à l’hypothèse faite de manière implicite, l’écart de pulsation entre le signal d’entrée du VCO n’est pas constant. Ainsi, lors de l’alternance positive du signal issu du filtre, la fréquence de l’oscillateur augmente, ce qui réduit la pulsation du battement jusqu’à ∆ω[min], alors que lors de l’alternance négative, la fréquence de l’oscillateur diminue, ce qui augmente la pulsation du battement jusqu’à ∆ω[max].
La Figure ci-dessous, qui représente l’évolution de la pulsation du VCO en fonction du temps, montre clairement que la durée de la demi-période correspondant à l’alternance positive du signal qui module le VCO est plus grande que celle correspondant à l’alternance négative de ce même signal.

Plan :
BOUCLES A VERROUILLAGE DE PHASE
INTRODUCTION
Généralités
Principe
Éléments constitutifs
COMPARATEUR DE PHASE
Rôle du détecteur de phase
Comportement du détecteur de phase
Types de détecteurs de phase
Comparateur de phase analogique
Détecteur de phase numérique
Le comparateur de phase – fréquence
OSCILLATEURS COMMANDÉS EN TENSION VCO
Oscillateur de type LC (sinusoïdal)
Oscillateurs à relaxation
Le multivibrateur astable
Oscillateur numérique
FILTRES DE BOUCLE
Premier type : filtre passif comportant un pôle
Deuxième type : filtre passif comportant un pôle et un zéro