La médiathèque n’emploie qu’une employée. Néanmoins, un acteur est déterminé par le rôle qu’il joue vis-à-vis du système à modéliser. Ici, l’employée a deux rôles essentiels :
• le rôle de bibliothécaire qui gère les œuvres ainsi que les adhérents ;
• le rôle de gestionnaire des contentieux ayant les connaissances juridiques suffisantes pour déclencher des procédures judiciaires.
Ces rôles sont modélisés par deux acteurs : Bibliothécaire et Gestionnaire des contentieux. Un gestionnaire de contentieux est un bibliothécaire avec pouvoir. Les acteurs correspondants sont reliés par une relation de généralisation (figure 1.27). Ainsi, l’acteur Gestionnaire des contentieux peut utiliser les cas associés à l’acteur Bibliothécaire. A contrario, l’acteur Bibliothécaire ne peut pas utiliser les cas relatifs à la gestion des contentieux.
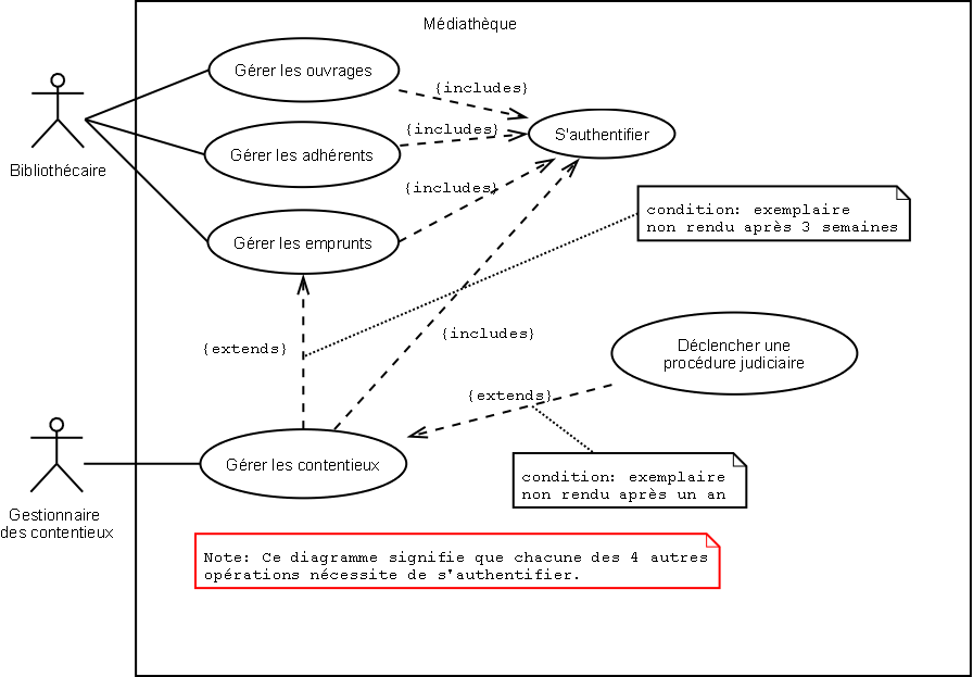
Jusqu’à présent la médiathèque fonctionne avec une seule employée. Si, à l’avenir, plusieurs employés devenaient nécessaires, le système informatique pourrait fonctionner avec deux groupes d’utilisateurs : un premier groupe dont le rôle serait limité à celui des bibliothécaires et un deuxième groupe susceptible de gérer les contentieux en plus d’avoir un rôle de bibliothécaire. L’authentification du groupe auquel appartient un utilisateur du système doit être contrôlée par un mot de passe. La gestion des mots de passe requiert la présence d’un administrateur du système. Pour UML, peu importe si cette personne fait partie ou non du groupe des bibliothécaires ou des gestionnaires de contentieux. Comme un nouveau rôle apparaît dans le système, cela justifie la définition d’un acteur supplémentaire : Administrateur. Tous les cas d’utilisation liés aux acteurs incluent la procédure d’authentification matérialisée par le cas « S’authentifier ».
Dans le diagramme, la gestion des adhérents et la gestion des emprunts sont séparées :
« Gérer les adhérents » consiste à ajouter, à supprimer ou à modifier l’enregistrement d’un adhérent dans la médiathèque, tandis que « Gérer les emprunts » consiste à prêter des exemplaires aux adhérents déjà inscrits.
La gestion des contentieux a deux degrés d’alerte :
• Un exemplaire n’a pas été rendu au bout de trois semaines.
• Un exemplaire n’a toujours pas été rapporté au bout d’un an.
Cela correspond à deux fonctionnalités distinctes puisque, dans le deuxième cas seulement, il faut déclencher une procédure judiciaire. Nous représentons cela par deux cas d’utilisation : « Gérer les contentieux » et « Déclencher une procédure judiciaire ». Ces deux cas sont liés par une relation d’extension soumise à la condition « si le retard dépasse un an ».

Bonjour;
Merci à vous.
Cordialement